
4. Proof-of-Work
To implement a distributed timestamp server on a peer-to-peer basis, we will need to use a proof-
of-work system similar to Adam Back's Hashcash [6], rather than newspaper or Usenet posts.
The proof-of-work involves scanning for a value that when hashed, such as with SHA-256, the
hash begins with a number of zero bits. The average work required is exponential in the number
of zero bits required and can be verified by executing a single hash.
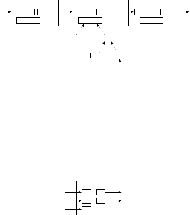
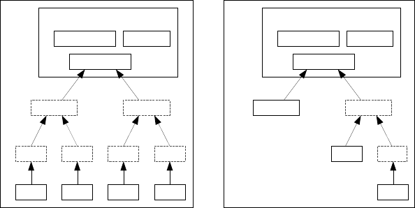
For our timestamp network, we implement the proof-of-work by incrementing a nonce in the
block until a value is found that gives the block's hash the required zero bits. Once the CPU
effort has been expended to make it satisfy the proof-of-work, the block cannot be changed
without redoing the work. As later blocks are chained after it, the work to change the block
would include redoing all the blocks after it.
The proof-of-work also solves the problem of determining representation in majority decision
making. If the majority were based on one-IP-address-one-vote, it could be subverted by anyone
able to allocate many IPs. Proof-of-work is essentially one-CPU-one-vote. The majority
decision is represented by the longest chain, which has the greatest proof-of-work effort invested
in it. If a majority of CPU power is controlled by honest nodes, the honest chain will grow the
fastest and outpace any competing chains. To modify a past block, an attacker would have to
redo the proof-of-work of the block and all blocks after it and then catch up with and surpass the
work of the honest nodes. We will show later that the probability of a slower attacker catching up
diminishes exponentially as subsequent blocks are added.
To compensate for increasing hardware speed and varying interest in running nodes over time,
the proof-of-work difficulty is determined by a moving average targeting an average number of
blocks per hour. If they're generated too fast, the difficulty increases.
5. Network
The steps to run the network are as follows:
1) New transactions are broadcast to all nodes.
2) Each node collects new transactions into a block.
3) Each node works on finding a difficult proof-of-work for its block.
4) When a node finds a proof-of-work, it broadcasts the block to all nodes.
5) Nodes accept the block only if all transactions in it are valid and not already spent.
6) Nodes express their acceptance of the block by working on creating the next block in the
chain, using the hash of the accepted block as the previous hash.
Nodes always consider the longest chain to be the correct one and will keep working on
extending it. If two nodes broadcast different versions of the next block simultaneously, some
nodes may receive one or the other first. In that case, they work on the first one they received,
but save the other branch in case it becomes longer. The tie will be broken when the next proof-
of-work is found and one branch becomes longer; the nodes that were working on the other
branch will then switch to the longer one.
3
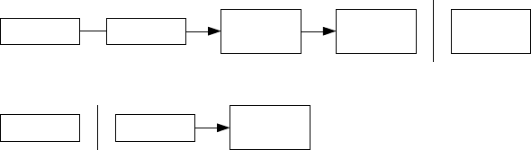
Block
Prev Hash Nonce
Tx Tx ...
Block
Prev Hash Nonce
Tx Tx ...